Page 17 - The diagnostic work-up of women with postmenopausal bleeding
P. 17

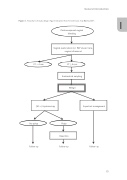
Figure 1. Flowchart of study design (Figure extracted fromTimmermans et al.BJOG 2009) Postmenopausal vaginal
1
General introduction
Vaginal examination incl. PAP smear, trans- vaginal ultrasound
ET < 4 mm
bleeding
ET ≥ 4 mm Endometrial sampling
Benign
(SIS +) Hysteroscopy
Expectant management
No polyp
Follow-up
Polyp
Follow-up
Follow-up
Resection
15
13


































































































   15   16   17   18   19