Page 64 - ADULT-ONSET ASTHMA PREDICTORS OF CLINICAL COURSE AND SEVERITY
P. 64

ADULT-ONSET ASTHMA – PREDICTORS OF CLINICAL COURSE AND SEVERITY
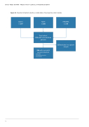
Figure E1. Flowchart of pa ent selec on, combina on of 3 prospec ve cohort studies.
Take5 n=200
Total cohort:
571 adult-onset asthma patients
PANAMA n=174
235 excluded: no sputum sample
336 with successful
sputum induction 326 FeNO
331 blood eosinophils 332 total IgE
62
Adonis n=197


































































































   62   63   64   65   66