Page 100 - Physico-Chemical Niche Conditions for Bone Cells
P. 100

PFF affects pre-osteoblast behavior
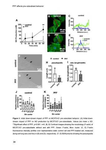
 Figure 3. Initial down-stream impact of PFF on MC3T3-E1 pre-osteoblast behavior. (A) Initial down- stream impact of PFF on NO production by MC3T3-E1 pre-osteoblasts. Values are mean ± SD. **Significant effect of PFF, p<0.001. n=6. (B, D) Confocal images showing the morphology (F-actin) of MC3TC-E1 pre-osteoblasts without and with PFF. Green: F-actin, Blue: nuclei. (C, E) F-actin fluorescence intensity profiles over representative static control cell and PFF-treated cell, measured along cell long axis (red line) in (B) and (D), respectively. (F, G) SEM pictures showing the pseudopodia
98
































































































   98   99   100   101   102